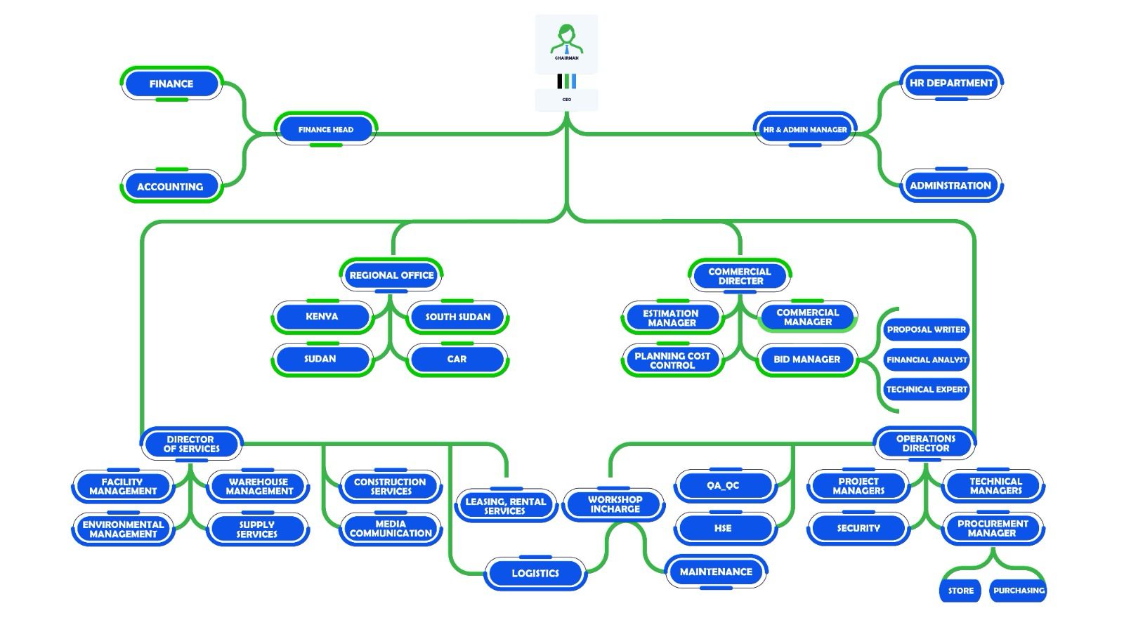
Organization Chart
Organization Structure
View Projects